因为媒体长时间的用毫无用处的理论轰击我们,所有有必要发现伪科学的一些标记。仅有下列特征中的任何一项即应该引起怀疑。另一方面,即便没有任何这些特征还是有可能是伪科学,因为它的附庸者每天都在发明新的愚弄我们的手法。大部分我所举的例子是关于我自己所从事的物理学,但是同样的行为也出现在虹膜学,医学占星术,经络治疗,反射学,半脱位按摩法,治疗性触摸和其他健康相关的伪科学。
伪科学漠视事实的存在
伪科学的拥护者会根据需要随意吐出“事实”,而不是去费劲查找文献或直接调查。伪科学家的文章会紧紧围绕着他们的观点和结论。此外,伪科学家们从来不修正自己的观点。伪科学书籍的第一版通常也是最后一版,尽管这些书可能已经印刷了几十年甚至几个世纪。即便书里有明显的错误,重新印刷时每一页的错误甚至会保持不变。而真正的科学书籍,因为新知识和新视点的快速累积,没过几年就得推出新的版本。
伪科学“研究”水分很大
伪科学家喜欢剪报,收集道听途说,引用其它伪科学书籍以及钻研宗教和神话故事。他们几乎或者从不进行任何独立的研究去检验这些东西。
伪科学通常从一个骇人听闻的假说开始,然后寻找支持它的东西
不支持伪科学的证据通常被他们视而不见。总体来说,伪科学的目的是使他们秉承的理论合理化,而不是去检验或者尝试其他的可能性。伪科学擅长于直接得出含糊不清的结论,诉诸意识形态,以及传播错误的认识。
伪科学无视证据的评定标准
他们的重点不是在合理的,有对照和可重复性的科学试验上。而是无法证实的目击证人,荒诞不经的故事,道听途说,流言蜚语以及所谓佳话。而对真正的科学文献不是忽略就是断章取义。
伪科学高度倚重于主观判断
乔.布鲁将一种凝胶物放到头上,他的头痛消失了。对伪科学来说,这意味着凝胶物可以治疗头痛。但是对于科学来说这什么也不是,因为没有进行任何试验。在乔”布鲁头痛消失的时候很多事情发生了,比如月亮降落了,鸟儿在头顶歌唱,窗子打开了,乔穿上了红色的衬衣等等,又或者他的头痛无论如何最终都会消失。而对照实验会把许多头痛的人放在同一个环境里,除了是否接受受检验的药物,并对比其产生的结果是否有意义。许多人认为占星术一定有一定道理因为报纸上把它描述的相当完美。但是仔细观察就会发现这些描述其实是用于每个人。这种现象叫做主观验证,是伪科学获得广泛支持的基础之一。
伪科学依赖于人类文化的随意性,而不是自然界不变的规律
比如,占星术的解读依赖于事物的名字,而后者通常是随意的,并且不同的文化名称也不同。如果古代人将我们现在称作的木星命名为火星,或者相反,对于天文学家来说没有任何关系,而对于占星术则完全不同,因为他们只和这个名字有关,而与这个行星的物理性质没有丝毫关系。
如果深究,伪科学通常会得出间接证明式的结论
或许水脉占卜者能够感觉到地底下的水或者矿物,但几乎所有人都宣称他们占卜的和地图上显示的一模一样。也许Uri Geller能够“通灵”,但他的能量真的可以像他所说的可以将他投射到Hoova星来的飞碟上的无线电波里吗?也许行星能够“通灵”,但为什么在同一个“实验”里一碗泥土也可以有同样的反应呢?
伪科学总是避免将其主张付诸试验
伪科学家从不自己进行谨慎的,系统地试验,并且通常忽略有科学家进行的试验。伪科学家从不追踪随访。如果一个伪科学家声称进行了一项实验(比如赫尔曼”斯沃博达所作的已被“丢失”的生物节律试验,目前被称为是现代生物节律科学的基础),另外的伪科学家从来不会去重复或者检察它们,即便原始数据已经丢失或者可疑。此外,如果一个伪科学家生成完成了一项有显著结果的实验,他自己再也不会去重复以检验结果和步骤。而这与科学是截然相反的,因为一项实验会被全世界的科学家不断重复,并获得进一步的精密度。
伪科学经常自相矛盾,即便是使用自己的术语
逻辑混乱通常被简单的忽略掉。所以,当我们读一本关于占水术的书籍第一章说是用新砍断的树枝进行占水,因为只有“活的”木头才能传递和发现土壤的放射性,从而使占水术可能,而第五章又说几乎所有的占水者使用金属或塑料棍时,我们不必感到奇怪。
伪科学通过删除关键信息和重要细节有意制造神秘感
任何事情如果删除已知的,而塞满幻想出来的细节都会变成“神秘的”。“百慕达大三角”就是其中的典型者。
伪科学从来没有进展
只有时髦的话题,伪科学家通常会从一个时髦话题跳到另一个时髦话题(比如从鬼魂到超感觉研究,从飞碟到心电感应,从超感觉研究到寻找大脚怪)。但是对于固定的题目,不会有进展。几乎没有新的信息,也没有新的发现。几乎不会提出新的理论,当有新的“发现”时,也从不会去修正旧的概念,因为伪科学从来不会有新“发现”。观点越老越受尊重。伪科学家从来没有发现过科学未知现象。实际上,伪科学家所谈论的话题无一例外的对于科学家来说是非常熟悉的,但普通大众却知之甚少,以便于大众可以接受任何伪科学家想要大众接受的观点。比如渡火仪式和电晕成像技术。
伪科学试图使用华丽的词藻,广告宣传和误导说服大众,而不是通过可靠的证据(一般是不存在的)
伪科学书籍使用了所有学者所熟知的逻辑错觉,并发明了一些新的方法。伪科学家也喜欢“伽利略论点”。具体包括:伪科学家自比伽利略,如同伽利略曾经被同时代的人误解一样,他也被大家误解,如果伽利略是正确的,他们也是正确的。结论当然不是这样得出来的!伽利略的思想是实验、确认然后被科学家同事所接受。反对这种信仰恰恰是伪科学所热衷的。
伪科学以愚昧作为论点,而愚昧产生错觉
许多伪科学家将他们的理论建立在自然界残缺不全的信息上,而不是被彻底了解的部分。但是因为缺少证据支持,这些理论都站不住脚。人类不能鉴别天空中的东西只能说明他们无法鉴别。这一事实并不能成为飞碟是来自于外太空的证据。在伪科学的文章中,“科学无法解释”是经常出现。在大多数情况下,科学家对假设的现象不感兴趣,因为没有任何证据存在;而在其它情况下,科学的解释是完善的,但是伪科学家不知道或者故意忽略以制造神秘感。
伪科学的论据来自于例外情况,错误,异常,奇怪现象和怀疑声明,而不是已经被阐明的自然规律
在过去400年里,科学家通过调查有意欺骗、不经意的错误,计算失误,误解读,伪造以及愚蠢的错误,那些奇怪的和不可思议的物体运动的报道数量逐渐减少。接受这些报道的表面价值而不去深究是不明智的。而伪科学家从来都是将这些报道信以为真,而不去做独立的检验。
伪科学通常求助于虚假的权威,情绪,感情或对既定事实的不信任
一个高中辍学者被当成了考古方面的专家,尽管他从没有做过这方面的研究!一个心理分析者被当成了所有人类历史学的专家,更不用说物理学,天文学,神学了,尽管他的理论与这四个领域的定论毫不相干。电影明星发誓那是真的,所以他肯定是真的。物理学家生成“通灵术”不可能通过简单的魔术技巧骗到他,尽管他对魔术和手法技巧一无所知。情绪的影响在这里是常见的。(“如果它使你感到舒服,那一定是真的。”“在你内心深处你知道它是正确的。”)伪科学家喜欢虚构的阴谋论。(“有很多关于飞碟的证据,但是被政府隐藏起来了。”)并且他们的争论经常跑题:当遇到对他们不利的事实时,他们往往简单的回答:“科学家不是全知!”
伪科学经常发布惊人的言论和稀奇古怪的与已知自然规律相悖的理论
他们不仅不提供任何支持其言论的证据,还忽略所有不支持其言论的结论。(“飞碟一定来自于某个地方,如果地球是空的,那么就来自于地球内部。”我使用这些电子仪器所制造出来的火花并不是真正的火花,而是一种超自然灵魂能量的显现。”“每个人都被一个看不见摸不着的电磁环围绕着,比如古印度先知的金色光环,可以照射出每个人的心情和境况。”)
伪科学家发明自己的词汇库,其中有很多名词没有精确的定义,有些根本就没有定义
聆听者经常被逼无奈去根据自己的理解解读。比如,什么是“生物宇宙能”?或者“精神回音放大系统”?伪科学家会试图通过滔滔不绝的大倒科学术语去模仿科学和技术领域的发言,使其听上去很有科学技术的味道。比如,庸医如果治疗无效会说自己“能量”没有了,但他们所说的“能量”无论如何与物理学家的能量不是一回事。
伪科学也许会要求以真理为标准的科学方法,但同时否认其有效性
因此,一个步骤上漏洞百出但结果表明占星术有效的试验会被作为证据,而成千的试验设计良好的表明占星术无效的实验则被忽略。所以,如果一个人在一个实验室里使用简单的魔术技巧消失,那么他即刻会被“证实”拥有超能力,但是却有意忽略他在其它多个实验室里被抓到作弊的事实。
伪科学宣称他所研究的现象是“令人嫉妒的”
这些现象只出现特定的但是至关重要条件下(比如没有怀疑者;没有专家在场;没有任何人观看;当“磁场”合适;或者只出现在历史中。)。科学坚持任何真实的现象可以被任何人研究,只要有合适的试验设备,并且所有严谨的试验过程应该得出一致的结果。在这种态度下,没有什么真实的现象是“令人嫉妒的”。不可能制造一种电视机或收音机只在没有怀疑者的时候才能正常工作!如果一个人声称自己是一个专业的小提琴演奏家,但是从来没有拥有过小提琴,并且拒绝在听众面前演奏,那么他最大的可能是在撒谎。
伪科学的“解释”倾向于假设
换句话说,我们只是在听故事,而不是别的;我们得不到关于物理过程的任何细节性描述。比如,Immanuesl Velikovsky(1895-1979)声称一个从地球旁边经过的行星导致地球的轴心偏移。这只是他说的。他没有给出任何原理。但是原理是最重要的,因为物理学法则认为这是不可能的。也就是说,行星的靠近不能改变其轴心偏移。如果Velikovsky确实发现了某种机制,他当然可以说清楚这个相互影响的过程。没有任何机制描述的干瘪声明不能提供任何有用的信息。Velikovsky说金星曾经是一颗彗星,而这颗彗星是从木星的火山中喷发出来的。因为行星不象彗星(彗星就像雪球,而火山只和碎片有联系),并且木星上目前为止没有发现火山(甚至没有一个固体的表面),所以Velikovsky的理论没有任何基础。他只给了我们由单词连成的句子,并且这些单词之间的关系与我们所熟悉的宇宙背道而驰,同时他对这一切不做任何的解释。他只是制造故事,而不是严谨的理论。
伪科学家经常引用古代习俗和不可思议的想象
魔术、巫术和法术无不是建立在欺骗、假设、不存在的因果关系基础上的。换句话说,从一开始就推出各种无法解释的影响和联系,而不是经过调查研究。(如果你在人行道上踩到一条裂缝而不说咒语的话,你的母亲就会断掉一根骨头;吃心形的树叶对心脏病有好处;对身体照射红光可以增加血液产生;公羊是好斗的,所以出生时带有公羊标记的人也好斗;鱼类是“补脑食品”因为鱼肉和脑组织是一样的,等等。)
伪科学存在严重的时代错误
观点越老,对伪科学来说就越有吸引力,因为那是古人的智慧嘛!尤其是那些明显错误并被科学长期摒弃的观点。许多记者在理解这一点上存在困难。一般的记者认为写占星术方面的报道,采访六个占星师和一个天文学家就足够了。天文学家会说那全是胡说八道,而六个占星师会说那全是精品,并且如果肯付50美元,他们乐于给每个人进行星象定位(这一点倒是不容怀疑!)。对多数记者、编辑以及他们的读者来说,占星术对天文学的是6比1。
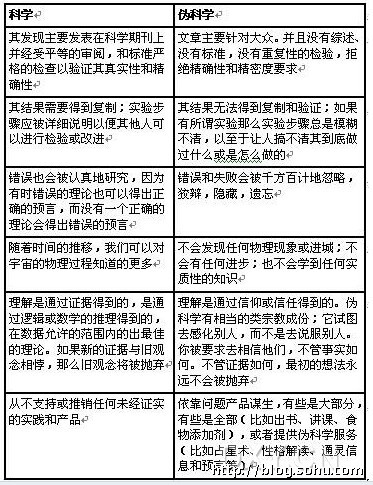
这个表格对比了科学和伪科学的特点

这个表格还可以进一步扩张,因为科学和伪科学是两种观察自然界的截然不同的途径。科学依靠并坚持自我疑问,检验和分析,所以很难被愚弄。而对伪科学而言,他们坚持着古老的,普通的,不合理的和不客观的思维方式,而这种思维方式比科学的思维方式要老好几十万年。而这种思维方式所导致的是迷信和其他奇怪和错误的观点,从伏都教到种族主义,从平面地球到上帝在房顶,撒旦在地下室,人在地板上的宇宙房子,从跳舞求雨到折磨精神病人以躯干其体内的魔鬼,无不是这种思维方式的产物。伪科学鼓励人们相信他们希望相信的。他们使用伪善的言辞去劝说你相信任何的信仰都是一样合理的。而科学开始的时候总是说,让我们忘掉我们所相信的,而通过调查去发现究竟是怎么样的。这两条路没有交叉,因为他们指向的是两个完全不同的方向。
我们把某些这方面的疑惑叫做“交叉现象”。“科学”并不是一个融于勋章,他只不过是你所从事的活动而已。什么时候你停止了这个活动,那你就不再是一个科学家。一些令人惋惜的伪科学是由某些在一个领域有良好教育而转到另一个他所不熟悉的领域的科学家所制造的。如果一个物理学家声称发现了生物学的新定律,或者一个生物学家声称发现了物理学新定律,这种情况几乎无一例外的是伪科学。也包括一些伪造或篡改与其预期不符的数据,或者拒绝其他人对其数据进行独立评估的人。科学就像一个知识完整性,正义性和合理性的顶峰。这个顶峰非常的光滑和易摔倒。任何的松懈都会使一个人滑落并成为伪科学。人们需要付出巨大的努力以保持在顶峰上。有些伪科学来自于某些受过初步科学和技术训练的人,他们尚不能理解科学的实质,但自认为是“科学家”。
有人可能会疑惑是否在其他方向也有不是“交叉现象”的例子;比如有些人曾经被科学家们认为是“伪科学”,最后被认为是在进行有根据的科学工作,其理论最终被科学家所接受。从我们上面所列出的现象来考虑,即使有这种情况也是非常少的。事实上,在科学方法被科学家掌握和使用的几百年里,我和我所咨询的同事从来没有看到过哪怕一件类似的案例。倒是有些科学家曾经被同事认为是错误的,但当新的证据出现后被证实是正确的。和其他人一样,科学家也会在没有足够证据时出现灵感。这些人不是伪科学家,除非在堆积成山的相反证据面前他们仍然坚持自己的观点。犯错是在所难免的,我们都是人,我们都会犯错和失误。然而,真正的科学家总是对失误怀有警惕并迅速更正其错误。而伪科学家不是。事实上,伪科学的一个简短定义就是“一种对错误进行辩解,保护和保持的方法”。
伪科学经常攻击有教育背景和理性的人,因为其功绩过于荒谬所以无法形成威胁,有些人只把它当成消遣而不是威胁。不幸的是,这不是一个明智的态度。伪科学是极端危险的。
· 渗透入政治,以人种纯化的名义为暴行辩护
· 渗透入教育,驱走科学和感性
· 在健康领域,导致了成千的不必要的死亡和痛苦
· 渗透入宗教,产生狂热,偏狭和圣战
· 渗透入媒体,使选民难以获得真实的公共信息
推荐阅读
” Science and Unreason, D. & M. Radner, Wadsworth, California, 1982.
” Exploring the Unknown, Charles J. Cazeau & Stuart D. Scott, Jr., Plenum, New York, 1979.
” Fact, Fraud and Fantasy, Morris Goran, A. S. Barnes, New Jersey, 1979.
” Flim-Flam! By James Randi, Prometheus, Amherst, N.Y., 1982.
” How to Think about Wierd Things: Critical Thinking for a New Age, Theodore Schick, Jr., Lewis Vaughn, Mayfield, Mountain View, Calif., 1995.
” Paranormal Borderlands of Science, Ed. by Kendrick Frazier, Prometheus, Amherst, N.Y., 1981.
” Science as falsification, Karl R. Popper (1963)
” Science Confronts the Paranormal, Ed. by Kendrick Frazier, Prometheus, Amherst, N.Y., 1985.
” Science, Good, Bad and Bogus, Martin Gardner, Prometheus, New York, 1981; Avon, New York, 1982.
” Science and the Paranormal, Ed. by George O. Abell and Barry Singer, Scribners, New York, 1981.
” Extrasensory Deception, Henry Gordon, Prometheus, Amherst, N.Y.,1987.
” Pseudoscience and the Paranormal, Terence Hines, Prometheus, Amherst, N.Y., 1988.
________________________
Dr. Coker is Professor of Physics, University of Texas at Austin.
原文作者:罗力库克博士Rory Coker, Ph.D. (美国德克萨斯大学物理教授)翻译:lw56102 )整理:戴眼镜的刘三姐
李长青,猫头鹰作者,内科学(消化系病)博士,现任山东大学齐鲁医院消化内科主任医师。
(转载自健康中国人网)